Sources
Use the Bibliographic Cataloging sections in conjunction with the following sources:
- RDA and associated LC-PCC PSs
- AACR2
- Library of Congress Rule Interpretations
- MARC 21 Format for Bibliographic Data
- PCC Post-RDA Test Guidelines
- OCLC. Bibliographic Formats and Standards. 4th ed. Last modified October 2011.
- Announcement: Final date for BIBCO and CONSER AACR2 bibliographic records: December 31, 2014.
- Provider-Neutral E-Resource MARC Record Guide: P-N/RDA Combined Version (2019) (https://www.loc.gov/aba/pcc/scs/documents/PN-RDA-Combined.docx)
- PCC Guidelines for the 264 Field (https://www.loc.gov/aba/pcc/documents/264-Guidelines.doc)
- PCC RDA BIBCO Standard Record (BSR) Metadata Application Profile
- PCC Hybrid Bibliographic Record Guidelines - Final Report (https://www.loc.gov/aba/pcc/rda/RDA%20Task%20groups%20and%20charges/PCC-Hybrid-Bib-Rec-Guidelines-TG-Report.docx)
- PCC Guidelines for Enhancing & Editing non-RDA Monograph Records (https://www.loc.gov/aba/pcc/rda/PCC%20RDA%20guidelines/Mono-Non-RDA.doc)
- PCC Guidelines for Enhancing & Editing non-RDA Serial Records (https://www.loc.gov/aba/pcc/rda/PCC%20RDA%20guidelines/Serial-Non-RDA.doc)
- Guidelines for Creating a Hybrid Record from a pre-RDA Record for an Integrating Resource (https://www.loc.gov/aba/pcc/rda/PCC%20RDA%20guidelines/Hybrid-Guidelines-IRs-Post-Impl.docx)
- Training Manual for Applying Relationship Designators in Bibliographic Records, 2015.
- RDA CONSER Standard Record (2020)
- CONSER RDA Cataloging Checklist (http://www.loc.gov/aba/pcc/conser/documents/CONSER-RDA-checklist.doc) (consult the RDA CONSER Standard Record first)
- CONSER Guidelines for Working with Existing Copy, 2014. (https://www.loc.gov/aba/pcc/conser/documents/WorkingWithExistingRecords.doc, available from RDA Decisions, Policies, and Guidelines)
- CONSER RDA Core Elements (https://www.loc.gov/aba/pcc/conser/documents/CONSER-RDA-core-elements.doc) (consult the RDA CONSER Standard Record first)
- CONSER MARC 21 to RDA Core Elements (https://www.loc.gov/aba/pcc/conser/documents/CONSER-MARC-to-RDA.doc) (consult the RDA CONSER Standard Record first)
- CONSER Cataloging Manual (CCM) – see Bibliographic Cataloging: Serials
- CONSER Editing Guide (CEG) -- see Bibliographic Cataloging: Serials
- BIBCO Participants Manual (via Cataloger’s Desktop)
- Integrating Resources Manual (via Cataloger’s Desktop)
- RDA Record Examples
Authoritative Status of the Catalog of U.S. Government Publications
The Catalog of U.S. Government Publications (CGP) is the authoritative source of all GPO bibliographic records and cataloging activity. GPO records obtained from other sources, such as OCLC, may have been modified by other cataloging/metadata agencies and thus are not the authoritative versions of the records. With the exceptions described in the next section, GPO maintains its bibliographic records only in the CGP.
GPO Records in OCLC and Record Maintenance
GPO has been a member of OCLC since July 1976. GPO contributes bibliographic records for U.S. Government Publications in all formats. GPO maintains its records in the following situations:
- As a CONSER (Cooperative Online Serials) member, GPO continually updates records for U.S. Government serials and integrating resources.
- GPO will only correct errors in its OCLC records that have been identified through quality control processes.
GPO is not responsible for any modifications to its records in OCLC:
- Additions, alterations, and deletions of metadata by other OCLC members
- Changes made by OCLC processes, such as the merging of records.
Ordinarily GPO will not make changes to its OCLC records at the request of libraries.
Scope of Cataloging
GPO catalogs materials for the Catalog of U.S. Government Publications (CGP) according to two main programs authorized by Title 44 (44 U.S.C. §§ 1710, 1901-1916).
- Cataloging & Indexing Program (C&I)
- Aims to create a comprehensive index of all Federal documents that are not confidential in nature
- Federal Depository Library Program (FDLP)
- Distributes Government information free of cost to depository libraries, which in turn provide free access for all users
While some cataloging policies differ slightly for the two programs, the basic criteria for their inclusion in the CGP is the same.
- To ensure the integrity of the CGP, only create, adapt, or batch process bibliographic records for titles, resources, or formats that meet both of the following criteria:
- Publication within scope of C&I or the FDLP
- GPO staff can find guidance for determining the scope of tangible and online material in the internal documentation LSCM G 2-2021, Guidelines for Acquiring Information Dissemination Products for the FDLP and Cataloging and Indexing Programs: Basic Criteria.
- Metadata obtainable from a reliable source
- Consider a source to be reliable if it provides sufficient bibliographic information to batch process, adapt, or create a new bibliographic record for that particular format. See Cataloging/Metadata Encoding Levels Policies for details about how much information is sufficient for different types of bibliographic records. The following sources are reliable:
- items physically available to GPO staff
- existing CGP bibliographic records
- These are records that contain sufficient bibliographic information but need to be associated with an OCLC number.
- Note: Acquisitions Records encoded at level 5 do not contain sufficient bibliographic information to be considered reliable sources.
- OCLC records that show GPO or DGPO holdings
- OCLC records that show DGPO in the 040 field
- historic shelflist cards
- Monthly Catalog entries
- surrogates – either a complete digital or microformat copy of a publication, or one of the following:
- photocopy of front and back matter
- microfiche header
- disc label or insert
- other source approved by supervisor
- bibliographic records received from partner libraries
- Consider a source to be reliable if it provides sufficient bibliographic information to batch process, adapt, or create a new bibliographic record for that particular format. See Cataloging/Metadata Encoding Levels Policies for details about how much information is sufficient for different types of bibliographic records. The following sources are reliable:
- Publication within scope of C&I or the FDLP
Cataloging for Title 44 Programs
Federal Depository Library Program (FDLP)
Bibliographic records for FDLP materials must include information about the distribution of the material.
- When distribution status is unknown due to the age of the material, see FDLP Distribution Unknown below.
- For digital reproductions of publications within scope of the FDLP, refer to Classification Guidelines for Digital Reproductions.
- For all other materials distributed through the FDLP, include the following information:
- GPO item number (MARC 074)
- See Bibliographic Cataloging: 074 GPO Item Number
- Exception: If there is readily available evidence* the material distributed prior to 1933, or no item number was assigned at the time of distribution, or an item number could not be determined:
- There will be no 074
- Exception: If there is readily available evidence* the material distributed under an item number that has since been reassigned to a different SuDoc stem:
- Do not include 074, as it would not meet the needs of libraries selecting that item no. under the newer SuDoc stem
- The item number will be recorded in a 500 field; see the last entry in the table in Bibliographic Cataloging: General MARC Field Policies, 500 - General Note, Scope and Distribution Note
- *Evidence can be:
- An entry for the title on a Depository Invoice
- A federal depository stamp on a digitized copy of the document
- SuDoc number (MARC 086)
- Scope and distribution note (MARC 500)
- Tangible monographs only: Shipping list no. (MARC 500)
- GPO item number (MARC 074)
- For all materials, include the following information when possible:
- Linking entry to additional format, if available, regardless of whether that format was distributed (MARC 776)
- Ensure OCLC records for distributed materials display “Held by GPO.” For additional information on setting holdings in OCLC, see Bibliographic Cataloging: Adding GPO Records to OCLC Connexion and the Catalog of U.S. Government Publications (CGP) [forthcoming].
FDLP Distribution Unknown
- If FDLP distribution status is unknown, include the following information:
- SuDoc number (MARC 086)
- Scope and distribution note (MARC 500):
- Linking entry to additional format, if available, regardless of whether that format was distributed (MARC 776)
- Ensure OCLC records display “No holdings in GPO” for materials with unknown distribution status. For additional information on setting holdings in OCLC, see Bibliographic Cataloging: Adding GPO Records to OCLC Connexion and the Catalog of U.S. Government Publications (CGP) [forthcoming].
Cataloging & Indexing Program (C&I)
While all materials cataloged in the CGP are effectively part of the Cataloging & Indexing (C&I) Program, for internal processing purposes GPO's Metadata and Collection Services (MCS) uses the term “C&I” to refer specifically to materials not distributed through the FDLP.
C&I materials do not receive a GPO item number.
The following C&I instructions do not apply to continuing resources that are no longer distributed, but were distributed in the past. Such resources are cataloged as FDLP materials since they were distributed for part of their existence.
- When cataloging material for C&I, include the following information:
- SuDoc number (MARC 086)
- Note on non-distribution (MARC 500)
- Linking entry to additional format, if available, regardless of whether that format has been cataloged by GPO (MARC 776)
- Ensure OCLC records for C&I materials display “No holdings in GPO.” For additional information on setting holdings in OCLC, see Bibliographic Cataloging: Adding GPO Records to OCLC Connexion and the Catalog of U.S. Government Publications (CGP) [forthcoming].
Cataloging Priorities
GPO considers the type of resource being cataloged when determining whether a bibliographic record must be authenticated as PCC. Resources are categorized as either “higher priority” or “lower priority.”
Detailed guidance is provided below.
Higher Priority Resources
GPO Practice
- For the purposes of these guidelines, consider the following to be higher priority resources:
- Congressional publications, except batch-processed records
- Congressional Research Service (CRS) publications
- Law Library of Congress (LC Law) publications
- Congressionally mandated reports
- Electronic Cataloging in Publication (ECIP)
- Tangible publications (and their online equivalents), if distributed after the February 2024 implementation of the Digital FDLP
- Catalog all higher priority resources at PCC level.
- Exception: Bibliographic record(s) may be produced at full level (unauthenticated) temporarily, with unauthorized access points, while authority work is pending. See Authority Records below for complete guidance.
- If no copy of the resource is in hand or viewable online, a surrogate must be requested from a library in order to complete cataloging work.
- Establish all authorities needed for descriptive access points or subject headings. See Name Authorities: Policy Overview and Subject Cataloging: Subject Heading Proposals, Workflow for additional guidance.
Lower Priority Resources
GPO Practice
- For the purposes of these guidelines, lower priority resources are any publication type not listed under Higher Priority Resources above. Some examples:
- Unreported publications
- Document Discovery publications
- Non-distributed tangible publications (and their online equivalents)
- Project and partnership records (unless otherwise specified for the particular project or partnership)
- Batch-processed records
- Historic Shelflist cards
- When a resource could be considered both higher priority and lower priority – for example, an unreported congressional hearing – the higher priority status takes precedence.
- A bibliographic record must include an access point for the lowest corporate body associated with the assigned SuDoc number.
- Creation of name authority records may be necessary to support descriptive access points.
- For personal names, see the Decision Tree for Personal Names
- For series, see Bibliographic Cataloging: General MARC Field Policies, 490 - Series Statement Field
- When assigning subject access points, use the closest Library of Congress subject heading(s) available, rather than proposing a new subject heading to SACO.
- This may result in subject access that does not meet the level of specificity required by the Subject Headings Manual.
- Exceptions may be made on a case-by-case basis. If you judge that it would be important to make a subject heading proposal, consult with your supervisor or a Metadata Integrity Librarian.
- Bibliographic records for lower priority resources can be authenticated as PCC if all requirements, including those for subject specificity, are met. Otherwise, lower encoding levels are valid. Follow guidance in Cataloging/Metadata Encoding Levels Policies.
- When copy cataloging or updating a record for a lower priority resource, do not downgrade the encoding level. For records that are already at PCC level, perform additional authority work as needed.
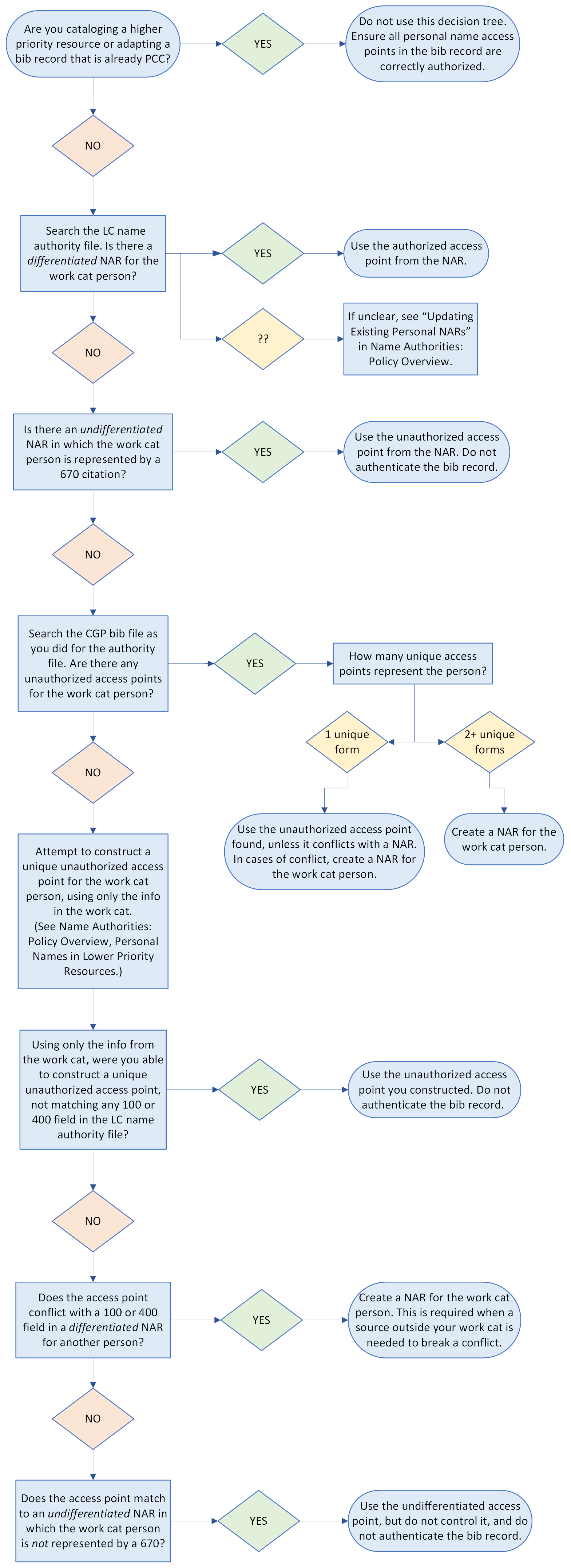
Decision Tree for Personal Names
GPO Practice
- This decision tree provides guidance on how to use unauthorized access points and when to establish authorized access points. It applies to all access points for personal names (MARC 100, 600, and 700) in bibliographic records for lower priority resources.
When applying guidance from the decision tree:
- Utilize potential variant names, as well as keywords from the person’s field of expertise and known corporate body affiliation(s), to search for an existing access point that represents the person.
- Existing personal name authority records may be differentiated or undifferentiated, and the decision tree provides instructions based upon which type of NAR is found.
- A differentiated NAR is coded ‘a’ in the “Name” fixed field in OCLC (MARC 008/32)
An undifferentiated NAR is coded ‘b’ in the “Name” fixed field in OCLC (MARC 008/32) and contains the following note in a 667 field:
THIS 1XX FIELD CANNOT BE USED UNDER RDA UNTIL THIS UNDIFFERENTIATED RECORD HAS BEEN HANDLED FOLLOWING THE GUIDELINES IN DCM Z1 008/32
Complete information about undifferentiated NARs is available in DCM Z1 and the NACO Participants’ Manual.
- For an example of searching the OCLC bibliographic file, see Name Authorities: General Procedures, Personal Names.
- Existing personal name authority records may be differentiated or undifferentiated, and the decision tree provides instructions based upon which type of NAR is found.
- Follow NACO rules and Name Authorities: Policy Overview when formulating all access points, whether authorized or unauthorized.
- Do not authenticate a bibliographic record if it contains any unauthorized access points.

Use of Surrogates for PCC Authentication
As of December 7, 2021, GPO follows the PCC policies on the use of surrogates to authenticate monograph records as PCC as provided in section F3. Use of Surrogates of the BIBCO Participants’ Manual (Third edition, Nov. 18, 2021 revision). The use of surrogates also applies to correcting errors in records (section J1. Correcting Errors) and retrospective conversion (section J8. Retrospective Conversion).
GPO follows the guidelines for the use of surrogates to authenticate serial and integrating resources records as PCC as provided in Module 3: Preferred source and other sources of information, Section 3.1.4 Surrogates of the CONSER Cataloging Manual.
300 - Physical Description
- The required physical description metadata as stated in the BIBCO Standard Record (BSR) RDA Metadata Application Profile must be present in the records created based on surrogates to authenticate records as PCC.
- Digital surrogates submitted to GPO:
- When digital surrogates do not provide the required physical description metadata, request the missing metadata from the submitters of the digital surrogates.
- When the required metadata cannot be provided or otherwise determined:
- Do not authenticate the records as PCC.
588 - Source of Description Note
- Include a 588 field to document the type of surrogate used as the basis of the description and the source of the title proper.
- The wording of the note will vary depending on the type of surrogate used.
- First indicator
- Encode the first indicator as blank.
Examples
Online version used as a surrogate
588 ## Description based on online version of print resource (govinfo, viewed December 3, 2021); title from title page.
Digitally imaged copy used as a surrogate
588 ## Description based on digital reproduction of print resource (viewed December 3, 2021); title from cover.
Cataloging/Metadata Encoding Levels Policies
1.0 Purpose
The purpose of this policy is to describe how MCS will apply levels of cataloging/metadata to the creation and processing of bibliographic records and to delineate the characteristics and applications of each level in accordance with international and national standards and local practices and procedures.
The guidance set forth herein does not preclude exceptions in particular situations such as individual records or entire projects. No provision of these policies precludes the possibility of raising or lowering the level of cataloging/metadata for any workflow, category of publications, record set, individual record, etc.
The intent of establishing this framework is to provide greater flexibility and adaptability in managing and coordinating MCS's cataloging/metadata responsibilities and challenges. The framework acts as a tool for MCS to meet the expanding demands on and widening scope of cataloging/metadata creation and maintenance.
Staff will consult with supervisors when they judge that the level of cataloging/metadata should be different than the assigned level.
2.0 Background and Related Documents
The GPO Cataloging Guidelines [current edition, 2013- ] may be searched to identify various sections that address encoding level.
The GPO Cataloging Guidelines (fourth edition, 2002, with updates of April 2007 and March 2008) addresses levels of cataloging and encoding level in various sections:
Abridged Cataloging – pages 5-13 and 182-183
Adapting OCLC Data Base Records, 5. Encoding/Authentication Level and 6. Special Information Added – pages 18-25
Collection-Level Records, C. Level of Records - pages 41-42
Corporate Bodies Access Points – pages 49-53
Electronic Resources, 1. Level of Records – page 60
Cataloging an Online File Using an Online File Record – page 70
Technical Reports, Adapting Existing Records – page 177
BCS Guidance, Processing Priorities in Cataloging – issue date, 7/12/12; effective date, 9/27/12; superseded by this document
3.0 Guidelines and Standards Consulted
CONSER Editing Guide, B6. CONSER Record Requirements: CONSER Standard Records and Minimal Level Records
Descriptive Cataloging Manual, B11. Minimal Level Cataloging (MLC): Books and B16. Core Level Cataloging
International Standard Bibliographic Description (Consolidated Edition)
MARC 21 Format for Bibliographic Data, Leader 17 - Encoding level and National Level Full and Minimal Requirements
OCLC Bibliographic Formats and Standards, ELvl: Encoding Level and 2.4 Full, Minimal, and Abbreviated-Level Cataloging
RDA D.1 ISBD Presentation
4.0 Coordination with Collection Development Procedures
This framework will be implemented in coordination with collection development policies and procedures and will complement collection development goals and priorities.
5.0 General Principles
With this document, MCS establishes its policies for setting the level of cataloging/metadata for general and specific cataloging/metadata workflows and situations. MCS determines and selects encoding levels depending on the circumstances under which staff members create or adapt bibliographic records or the methods by which MCS obtains bibliographic records. The decision may be based on one or more factors:
- Cataloging/metadata workflow to be used
- Source of the bibliographic records
- Volume of records to be cataloged and/or processed
- Presence of appropriate encoding levels in the records
In respect to copy cataloging and ingesting record sets from partners, agencies, or libraries, the following guidance does not mean that the extent and depth of the cataloging/metadata present in the records must be changed to meet these standards. If the metadata exceeds the provisions of any level, that does not necessitate the modification of the metadata.
MCS does not remove metadata elements from records when the level of cataloging/metadata of the records does not require those elements. For the most part, MCS follows the principle of retaining pre-existing metadata elements that are accurate and well-formed.
All applicable local fields are recorded at every level.
5.1 General Cataloging/Metadata Workflows - Individual Records
In the course of creating and adapting individual bibliographic records, MCS follows the provisions of the GPO Cataloging Guidelines, the Superintendent of Documents Classification Guidelines, and all other applicable standards and procedures.
Exceptions to current, general practices are contained in section 6.0. Cataloging Levels Chart.
5.2 Project and Retrospective Cataloging
MCS usually decides on the level of cataloging to apply to all records in a project or a group of historic publications to be cataloged retrospectively before work commences. This decision is recorded in the project documentation. Modifications to the level of cataloging may be made during the life-cycle of a project depending on various factors, such as the number of records, the type and kind of metadata that is being adapted, if any, or if original cataloging is required.
5.3 Batch Processing of Record Sets
When MCS obtains large sets of bibliographic records, MCS accepts the encoding levels of the records as part of the batch processing of the sets. MCS analyzes the record sets before ingest into Aleph and reviews the encoding levels of the records for accuracy and appropriateness. When the records are enhanced by automated or individual actions, the encoding level will be modified only in exceptional situations.
MCS may obtain record sets from Federal depository libraries, partner institutions, Federal agencies, and other organizations or may utilize systems and tools, such as OCLC Collection Manager, to generate record sets.
5.4 Categories of Federal Information Products
MCS may establish a level of cataloging/metadata for all resources in a particular category of Federal information products, such as single-sheet informational pamphlets, IRS forms, or historic documents superseded by more current editions or versions.
MCS will document such determinations and disseminate these decisions. In some cases, 922 fields will be added to the preliminary records or brief bibs to indicate at which level they should be cataloged.
Treatment Decisions for Collections and Analytics
Agency websites often arrange works related either by subject or by series into collections, for which GPO catalogers may choose one of the following treatments. In cases of doubt, consult with a supervisory librarian.
For our purpose, a collection is defined as a group of publications:
- that typically appear on the same landing page with a stable URL on which parts are collocated by subject and directly-linked (rather than searched by a separate strategy); and
- that may not have been originally published or produced together.
Do not consider as collections general lists of agency items that are arranged by publication types, or for which no single, unifying subject is apparent. (GPO staff can find guidance in the internal documentation Guidelines for Acquiring Information Dissemination Products for the FDLP and Cataloging and Indexing Programs: Basic Criteria (LSCM G 2-2021), 2.5.1 Websites of the U.S Government and 2.5.2 Social Media, p. 19.)
| TREATMENT TYPE | TREATMENT ACTION | DECISION AUTHORITY |
|---|---|---|
| Collection-level treatment | Catalog the collection only | If collection-level or mixed treatment is chosen, then seek approval from the supervisory librarians. |
| Mixed treatment | Catalog both the collection and selected analytics | |
| Full treatment | Catalog all of the analytics |
For mixed treatment, provide:
In collection-level record:
General Note
500 __ Some individual resources also cataloged separately. ‡5 GPO
In analytic records:
Host Item Entry Note
773 0_ [Link to collection level record non-reciprocally.]
For collection-level treatment:
If a collection terminates or disappears (e.g., when a website is re-designed), then close the record and, if possible, point to the higher level domain when analytics remain available on the website, even if scattered.
Treatments may differ for different manifestations, e.g.,
- An online collection may be cataloged as a collection, whereas …
- The cataloged collection’s constituent, individual print manifestations that are distributed through the FDLP may be cataloged analytically.
Factors to consider for the treatment decision
Priorities articulated by GPO’s LSCM/MCS Cataloging and Collection Development units, and the Superintendent of Documents. Consider a collection’s “fit” with either high-, medium, or low-priority statuses in these departments’ guidance, for example:
- Internal GPO documentation: Guidelines for Acquiring Information Dissemination Products for the FDLP and Cataloging and Indexing Programs: Basic Criteria (LSCM G 2-2021). 2021. [especially 2. Guidance, p. 8-21]
- Content Scope for GPO’s System of Online Access. Superintendent of Documents Public Policy Statement. 2016.
Size of collection, or Number of analytics [rules of thumb:]
- If hundreds of works appear in the collection, then either collection-level treatment or mixed treatment is appropriate. When analytics are impractical, then provide well-elaborated subject headings in the collection records.
- If only ten or twenty works appear in the whole collection, then presume that analysis is preferred.
Necessity and/or benefit of subject analysis
- If documents in a collection are official records or cover topics of high popular interest, historic interest, or research value, inter alia, then analytics likely are justified, especially if they would result in a wide variety of subject headings.
Example
Analytic Treatment
Case study for U.S. Department of Justice Drug Enforcement Administration’s Drug and Chemical Information, available from https://www.deadiversion.usdoj.gov/drug_chem_info/index.html
Although only a few of these drug profiles are identified for analytic treatment by brief bibliographic records, their high popular interest and the need for subject access to all of the drug names compel full analysis of all of the works in this updating collection. The decision for full treatment was reached through consultation with supervisors and the database integrity and authority control librarian.
Example
Collection-level Treatments in the CGP
[Integrating resources, open]
OCLC #990805663 / CGP 1021095
United States. Government Accountability Office. Watchdog report.
PURL
SuDoc: GA 1.44:
OCLC #863063474 / CGP 913292
Quality and Utilization of Agricultural Products National Program (U.S.). Project annual reports from National Program 306.
PURL
SuDoc: A 77.718/3:
OCLC #883856932 / CGP 931763
Federal Depository Library Program Web Archive.
PURL
SuDoc: GP 3.45:
[Integrating resources, closed]
OCLC # 747040972 / CGP 832680
Coastal Zone Information Center (U.S.). Coastal Zone Information Center collection.
PURL
SuDoc: C 55.2:C 63/24/
OCLC #782903287 / CGP 868610
Food safety at home podcasts.
PURL
SuDoc: A 110.28:
[Serial record for a series, open]
OCLC # 938995264 / CGP 971938
Forest Products Laboratory (U.S.). Research in progress.
PURL
SuDoc: A 13.27/17:
Separate Record Policy
GPO’s record approach policy stipulates how many bibliographic records are needed to represent the various formats of a publication. GPO has followed two different record approaches over the years.
Current Policy: Separate-Record Approach
- GPO’s current policy is to catalog an individual record for each format of a publication, such as print, online, and microfiche versions.
- This is the separate-record approach, and it applies to records cataloged after October 1, 2008.
Previous Policy: Single-Record Approach
- GPO previously cataloged multiple formats of a publication, such as print, online, and microfiche versions, on the same record.
- This is the single-record approach, and it applies to records cataloged before October 1, 2008.
Policy Changes and Catalog Maintenance
GPO applied a single-record approach according to the guidelines in place at the time of cataloging. These records remain valid. GPO’s general policy is not to re-catalog valid records simply because the cataloging guidelines changed subsequently.
GPO will therefore only split single-record approach records into separate-record approach records when required in the regular course of cataloging (for example, CONSER serial and integrating resource records). See Procedures below for more details. GPO cannot fulfill libraries’ requests to split single-record approach records. Libraries are still welcome to split single-record approach records in their local catalogs.
Background
In the 1980s, GPO began adding distribution notes for microfiche versions to records for the print publications. The first GPO procedures for cataloging electronic resources were developed in the early 1990s and focused on resources available from the Federal Bulletin Board (FBB). The electronic FBB resources were cataloged separately from the tangible versions of those publications. In 1995, CONSER adopted the single-record approach, described in the CONSER Cataloging Manual module 31. GPO began applying this approach in the same year. This approach was adopted to minimize the amount of time devoted to cataloging remote electronic resources, which were transitory in nature, and it called for the inclusion of 530 and 538 notes in the tangible record. Links to the online resource (URLs or PURLs) were added to the tangible record, resulting in a single-record approach. With GPO’s adoption of FDsys, which required individual records, as well as adoption of an Integrated Library System (ILS) with which comprehensive holdings could be recorded, GPO found a greater need for separate records for each format. On October 1, 2008, GPO implemented a separate-record approach for all resources.
Procedures
When performing retrospective cataloging or adding a record for a new format, and an older record is found in OCLC or CGP that combines data for multiple formats, the cataloger generally "splits" such a record into two (or more) records, each describing a single format. See Exceptions below for situations in which splitting the record would not be required.
An important distinction must be made when determining whether to split a single-record approach record. Single-record approach records cannot be split unless metadata for each format is obtainable from a reliable source.
A source is considered reliable if it provides sufficient bibliographic information to adapt or create a new bibliographic record for that particular format. See Cataloging/Metadata Encoding Levels Policies for details about how much information is sufficient for different types of bibliographic records. The following sources are reliable:
- items physically available to GPO staff
- existing CGP bibliographic records
- These are records that contain sufficient bibliographic information but need to be associated with an OCLC number.
- Note: Acquisitions Records encoded at level 5 do not contain sufficient bibliographic information to be considered reliable sources.
- OCLC records that show GPO or DGPO holdings
- OCLC records that show DGPO in the 040 field
- historic shelflist cards
- Monthly Catalog entries
- surrogates – either a complete digital or microformat copy of a publication, or one of the following:
- photocopy of front and back matter
- microfiche header
- disc label or insert
- other source approved by supervisor
- bibliographic records received from partner libraries
If a record can be split, each format is given full cataloging treatment, regardless of whether the cataloged format is distributed.
A pre-existing multiple format record retains its primary format, as coded in the fixed field, Form: Form of Item, 008/23, while the data representing the additional format is essentially transferred to a newly created or adapted record, which represents only that additional format. (Some older records may combine three formats, thus resulting in three records from one.)
If a single-record approach record exists in the CGP, and separate-record approach records are found in OCLC, the cataloger should adapt the OCLC separate-record approach records and replace the CGP single-record approach record. Only adapt a tangible-format record if metadata is obtainable from a reliable source, as detailed above.
If a single-record approach record exists in the CGP, but no separate-record approach records are found in OCLC, the cataloger should create a new record for the additional format.
If an older record that uses the single-record approach is found in OCLC but is not present in the CGP even though it should be, the cataloger should create (or adapt) a new record for the additional format. GPO holdings are added in OCLC for both the old and new records, and both records are exported to the CGP. The only caveat is that the cataloger should retain the online information (856, 074, 538, 530, etc.) in the older OCLC master record, but remove it from the CGP record.
When a new online version record is created using the same PURL that already existed in an older record which utilized the single-record approach, the new record may be exported to the CGP using the New (Alt + N) macro, even though it contains an old PURL. In these and other cases, older PURLs are allowed in the New Electronic Titles (NET) list.
Example
OCLC *54771159
Created by GPO, this microfiche record was found in OCLC displaying “Held by GPO,” but was not in the CGP. It contained additional information for the online version in the 074, 530, and 856 fields. These fields were retained in the OCLC master record, but removed from the CGP record. A 776 field was added, which linked to:
OCLC *939699193: a record that the cataloger created for the online version. This record was created and exported to the CGP.
Exceptions
Exceptions to the separate-record approach are few. If the cataloger knows that a single issue of a serial was distributed in a tangible format (usually microfiche or print), in order to fill the holdings of an electronic resource record, a separate record need not be created for that format. For example, a single missing issue of an online serial is procured in print, sent for filming, and distributed to depository libraries in microfiche. A separate microfiche record need not be created. Instead, data for the distribution of that particular issue, such as a 500 distribution note and a 074 for the format, should be noted in the online record.
A second exception to creating or utilizing separate records may be made when a cataloger is performing retrospective work (for example, correcting errors in old records). When searching OCLC, the cataloger may encounter one of the following four situations:
- no records are found
- a record is found for the format in question
- a record is found for a different format, and the record describes only that different format (separate-record approach)
- a record is found for a different format, and the record includes information about the format in question (single-record approach)
In the last situation, an exception may be made to the separate-record approach when expediency, other priorities, or workload requirements make the creation of a separate record inefficient. In such cases, usually where old, longstanding GPO records exist, the cataloger may make the necessary corrections or updates to the single record, which technically describes a different format but includes information for the format in question. For example, an old multipart monograph print record, in the CGP, is held by GPO in OCLC with many holdings (say 163) and the record has a PURL. The customer notes that part 2 is not available in the PURL. The cataloger adds part 2 to the PURL, which solves the customer’s inquiry without the need for any cataloging. Alternatively, the cataloger may decide to go ahead and derive a new online record from the tangible record, because his/her workload is minimally affected.
When correcting errors in an old single-record approach record (for example, typos, punctuation, MARC indicators, tag numbers or subfield codes, access points, SuDoc or item numbers, etc.), it is not necessary to create an additional record for the secondary format described by the record (usually online or microfiche). Other situations may be decided on a case-by-case basis by supervisors.
A slight deviation from the separate-record approach is GPO’s policy for cataloging eBooks. Federal agencies have been showing an increased interest in providing their content in eBook format. Therefore, GPO has begun including eBooks in the CGP. GPO has decided to treat eBooks as an additional online (remote electronic) format; therefore, the eBook versions of a title are made available through the PURL of the online version record. A separate record is not created for the eBook. The record is based on the PDF version whenever possible.
Original Cataloging
Original cataloging is done following RDA standards.
- Exception: Bibliographic records created through automated or partially automated processes may follow local standards that do not necessarily comply with RDA. For more information, see Bibliographic Cataloging: General MARC Field Policies, 040 - Cataloging Source.
GPO considers the type of resource being cataloged when determining whether a bibliographic record must be authenticated as PCC. Resources are categorized as either “higher priority” or “lower priority.” For complete details, see Cataloging Priorities.
- Higher Priority: GPO creates original records at PCC level.
- Lower Priority: GPO creates original records as outlined in Lower Priority Resources.
When deriving a new record from an existing non-RDA PCC record, it is permissible to authenticate the derived record as PCC without converting it to RDA. See Question Number 4 of: Announcement: Final date for BIBCO and CONSER bibliographic contributions formulated according to AACR2: December 31, 2014.
Detailed instructions for exporting OCLC records will be available in a forthcoming chapter: Bibliographic Cataloging: Adding GPO Records to OCLC Connexion and the Catalog of U.S. Government Publications (CGP).
Copy Cataloging
As an OCLC member, GPO adapts appropriate OCLC database records to copy catalog items it acquires for the Cataloging & Indexing (C&I) Program. As a participant in PCC (BIBCO, CONSER, NACO, SACO) and as a National-level Enhanced OCLC member, GPO makes changes to database records where required, but does not make changes that are NOT allowed by these programs.
Selecting Records for Copy Cataloging
- Do not create a new bibliographic record if there is a record already in the OCLC database that matches the item being cataloged.
- When a document is available in more than one format, see Separate Record Policy.
- When a single matching record exists in OCLC, adapt it according to the GPO guidelines below.
- For guidance specific to access points and statements of responsibility, see Bibliographic Cataloging: General Policies, Access Points in Adapted OCLC Records (Copy Cataloging).
- When multiple matching records for a document exist in OCLC, select the most appropriate record to adapt by examining, in this order of preference, the following:
- Encoding/authentication level
- Prefer PCC
- Cataloging source
- Prefer DLC, NLM, AGL
- Cataloging standard
- Prefer RDA
- Quality of metadata
- Date of creation
- Prefer earlier date
- Number of holdings
- Encoding/authentication level
- If uncertain about whether to adapt an existing OCLC record after comparing it with the item in hand, create a new record.
- When considering whether to adapt, consult OCLC's "When to Input a New Record."
- If time allows, report duplicate records to OCLC by sending a Report Error message in Connexion (under the Action menu) or by using a WorldCat Bibliographic and Authority Record Change Request.
Adapting Records
- In general, make corrections only for information that is inaccurate or is not in accordance with the cataloging standard used for the record (either AACR2 or RDA).
Example
Title page:
Federal Depository Support Services
Annual report
2022
Adapted record contains:
245 10 Federal Depository Support Services annual report.
Do not change to:
245 10 Annual report / ǂc Federal Depository Support Services.
Either 245 is allowable in RDA. Retain the original cataloger’s decision in both OCLC and the CGP.
- Do not delete or change information in the OCLC master record in order to apply GPO local practices. Local policies are labeled as “GPO Practice” in the GPO Cataloging Guidelines.
- Such changes, if considered important, may only be made to the local record in the CGP. For specific instructions regarding modifications that can only be made to the local record, see:
- Sections for the relevant MARC fields in various chapters of the GPO Cataloging Guidelines
- The forthcoming chapter, Bibliographic Cataloging: Adding GPO Records to OCLC Connexion and the Catalog of U.S. Government Publications (CGP)
- In general, do not take time to change the CGP version of an adapted record solely to apply a GPO stylistic preference.
- Such changes, if considered important, may only be made to the local record in the CGP. For specific instructions regarding modifications that can only be made to the local record, see:
Example
Adapted record contains:
500 Caption title.
Do not change this note in the OCLC record or the CGP record. While GPO prefers the form “Title from caption,” do not bother changing this note, even in the CGP record only.
Adapting Non-PCC RDA Records
- When authenticating as PCC, examine the entire record and edit it as needed for accuracy.
- Ensure the record contains only RDA or “RDA acceptable” access points. For more information, see Authority Records.
- Do not authenticate an RDA record as PCC when:
- editing the record only to make minimal or specific changes, such as corrections, clarifications, class changes, adding a linking field (e.g., 775, 776, 787), etc.
- the record cannot be authenticated, due to any of the following:
- no item or surrogate present for reference
- BIBCO: See section F3 (Use of Surrogates) in the BIBCO Participants’ Manual for BIBCO’s definition of reliable surrogates.
- Note: BIBCO’s definition of reliable surrogates is not the same as the reliable source criteria used by GPO for basic inclusion in the CGP. For the CGP inclusion criteria – which encompasses more than just surrogates – see Scope of Cataloging.
- CONSER: See Module 3, Section 3.1.4 of the CONSER Cataloging Manual for CONSER’s guidance on surrogates.
- BIBCO: See section F3 (Use of Surrogates) in the BIBCO Participants’ Manual for BIBCO’s definition of reliable surrogates.
- inclusion of unauthorized or partially authorized name access points per GPO policy
- inclusion of unauthorized subject access points per GPO policy
- other reasons per PCC policy
- no item or surrogate present for reference
- When not authenticating to PCC, correct any verified inaccuracies. Other changes to the record, such as restyling, are not necessary.
Adapting Non-PCC Pre-RDA Records
- According to Final date for BIBCO and CONSER bibliographic contributions formulated according to AACR2…:
- Generally, conversion of existing records to RDA is only necessary if the intent is to authenticate the record as PCC.
- Some existing "non-RDA" records for serials may be authenticated as PCC without converting to RDA. CONSER catalogers should consult CONSER Guidelines for Working with Existing Copy (available from RDA Decisions, Policies, and Guidelines) for specific instructions.
- Conversion of an AACR2 record to RDA is not necessary and should only be done when it will save the cataloger time. It is not necessary to convert the record or to authenticate the record as PCC when:
- making minimal or specific changes, such as corrections, clarifications, class changes, adding a linking field (e.g., 775, 776, 787), etc.
- the record cannot be authenticated to PCC level, due to unauthorized or partially authorized name access points or other reasons
- For any non-PCC (unauthenticated) pre-RDA records, catalogers may convert to RDA.
- Do this only if metadata is obtainable from a reliable source, so all necessary bibliographic information is available.
- When converting the record to RDA, examine and adjust the entire record as needed.
- If a record requires extensive updating of content, as is often the case for serials and integrating resources, it may be expedient to convert the record to RDA and authenticate it to PCC level.
- If for some reason the record cannot be authenticated to PCC level, it may still be expedient to only convert the record to RDA, but this is not required.
- In addition to RDA conversion, updating certain fields (such as 246, 77X, 787) and their associated indicators improves the display of these records in integrated library systems.
- When retaining pre-RDA treatment, do not change elements unless they are incorrect, inaccurate, unclear, outdated, or missing (such as extent and other elements in a missing 300 field).
Authenticating Non-PCC Pre-RDA Records as PCC
- It is not necessary to authenticate a record as PCC when:
- editing the record only to make minimal or specific changes, such as corrections, clarifications, class changes, adding a linking field (e.g., 775, 776, 787), etc.
- the record cannot be authenticated, due to any of the following:
- no item or surrogate present for reference
- BIBCO: See section F3 (Use of Surrogates) in the BIBCO Participants’ Manual for BIBCO’s definition of reliable surrogates.
- Note: BIBCO’s definition of reliable surrogates is not the same as the reliable source criteria used by GPO for basic inclusion in the CGP. For the CGP inclusion criteria – which encompasses more than just surrogates – see Scope of Cataloging.
- CONSER: See Module 3, Section 3.1.4 of the CONSER Cataloging Manual for CONSER’s guidance on surrogates.
- BIBCO: See section F3 (Use of Surrogates) in the BIBCO Participants’ Manual for BIBCO’s definition of reliable surrogates.
- inclusion of unauthorized or partially authorized name access points per GPO policy
- inclusion of unauthorized subject access points per GPO policy
- other reasons per PCC policy
- no item or surrogate present for reference
- When not authenticating to PCC, correct any verified inaccuracies. Other changes to the record, such as restyling, are not necessary.
- To authenticate a non-PCC pre-RDA record:
- Have the item or surrogate present for reference.
- Ensure the record meets PCC requirements for authorization of access points.
- For more information, see Authority Records.
- Examine the entire record and edit it as needed for accuracy.
- Convert the record to RDA.
Adapting PCC Pre-RDA Records
- PCC level AACR2 monograph records (BIBCO authenticated records) should not be converted to RDA.
- PCC level AACR2 serial records (CONSER authenticated records) generally need not be converted to RDA, especially if only a few changes are being made. In such cases, AACR2 treatment should be retained.
- If you are extensively revising the serial record and find it faster to convert to RDA, you may do so. Consult CONSER Guidelines for Working with Existing Copy (available from RDA Decisions, Policies, and Guidelines) for specific instructions.
- PCC level AACR2 integrating resource records (CONSER authenticated records) may or may not need to be converted to RDA, according to Final date for BIBCO and CONSER bibliographic contributions formulated according to AACR2…:
- If edits are based on a later iteration, convert the record to RDA.
Replacing and Exporting Records
When modifying an existing OCLC master record, Replace the record after making the updates, make edits for local practices, and export the record to the CGP. (Exception: records not exported, to which only a 776 field is added in OCLC. See section above, Procedures.) When Replacing the master record in OCLC, use one of the following commands:
- Replace and Update Holdings (Alt+F11) – when the record should display “Held by GPO” (for online and tangibly distributed documents)
- Replace Record (Alt+F10) – when the record should display “No Holdings in GPO” (for non-distributed documents and for records updated only in OCLC but not exported)
During exporting, be sure to include the OCLC number in the 001 field. Also, the correct code should be used in the 049 field in order to create an item and/or holdings record in ALEPH. The cataloger should also use the correct 955 macro to include their code and the date. In general, use the Alt+N macro for records new to the CGP which GPO had not previously touched. Generally, use the Alt+U macro for records not new to the CGP, or new to the CGP but previously touched by GPO (occasionally, records cataloged by GPO are found in OCLC that did not make it into the CGP). If the record is part of a cooperative cataloging partnership agreement, a 955 field with the words “CATPART” should always be included. More detailed instructions will be issued in a forthcoming chapter of the Cataloging Guidelines, with the tentative title: Processes for Updating and Exporting OCLC Records to the Catalog of U.S Government Publications.
GPO Sales Program Information
As of January 2, 2020, GPO will no longer add the following metadata elements in newly cataloged records:
- 037 - GPO stock numbers
- 264 _2 - “For sale by the Superintendent of Documents” statements
- 500 - Notes indicating the sales status of publications or any other aspect of the GPO Sales Program
Original Cataloging for Sales Program
There are two exceptions to this policy:
- Continue to record ISBNs, as they are universal unique identifiers.
- In ECIP records, continue to transcribe the “For sale by the Superintendent of Documents” statements in accordance with the Library of Congress practice as stated in the Library of Congress-Program for Cooperative Cataloging Policy Statement 2.9.1.4.
Example
CGP 1092366
245 10 Taiwan's offshore islands
264 _1 Newport, Rhode Island : ǂb Naval War College Press, ǂc 2019.
264 _2 Washington, DC : ǂb For sale by the Superintendent of Documents, U.S. Government Publishing Office
Copy Cataloging for Sales Program
- Do not change or delete existing GPO Sales Program information when adapting or updating records in OCLC or updating records in the Catalog of U.S. Government Publications.
Authority Records
- All newly authenticated PCC bibliographic records must contain RDA acceptable access points. For more information, see Name Authorities: Policy Overview, Non-RDA Authority Records.
- To determine whether a bibliographic record can be produced prior to the completion of NACO work, see Name Authorities: Policy Overview, General Policies.
- When producing a bibliographic record prior to the completion of SACO work, see Subject Cataloging: Subject Heading Proposals, Workflow, Producing Associated Bib Records; Exporting Subject Authority Records.